Monday March 2026

হটলাইন

সেবা এবং ধাপ

নং শিরোনাম সেবার ধাপ কার্যকলাপ
  
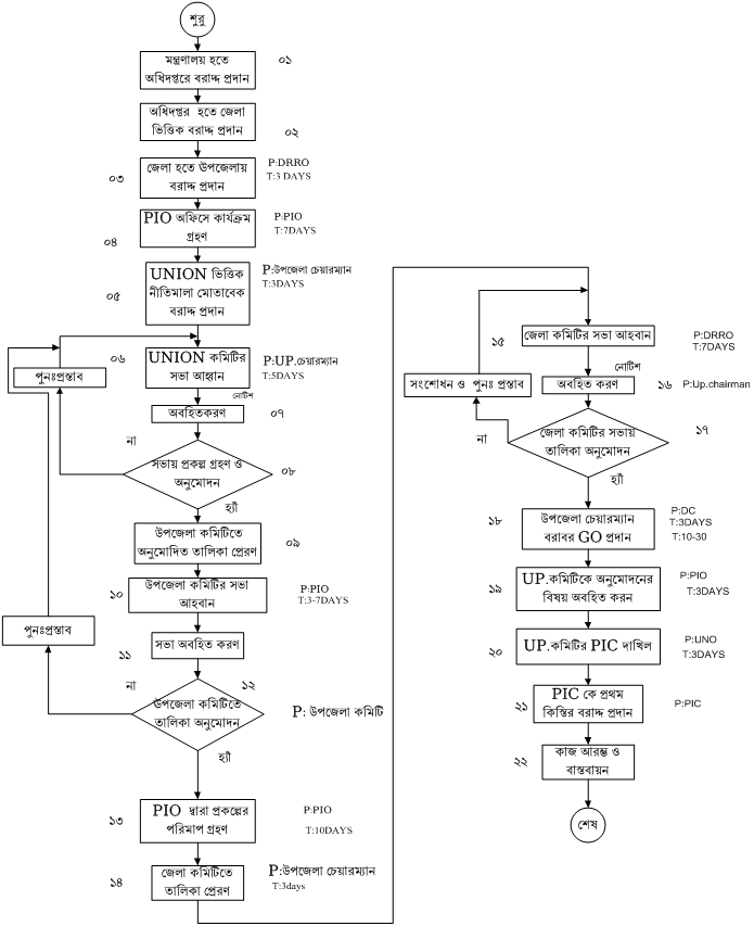
গ্রামীন অবকাঠামো সংষ্কার (কাবিখা,কাবিটা) সাধারন দেখুন
ভিজিএফ দেখুন
অতি দরিদ্রদের জন্য কর্মসংস্থান কর্মসূচী (অদকক) । দেখুন
গ্রামীন অবকাঠামো রক্ষনাবেক্ষন(টি.আর) দেখুন
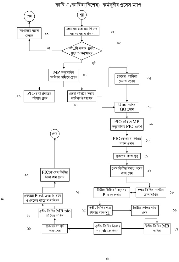
গ্রামীন অবকাঠামো সংষ্কার (কাবিখা,কাবিটা) বিশেষ দেখুন
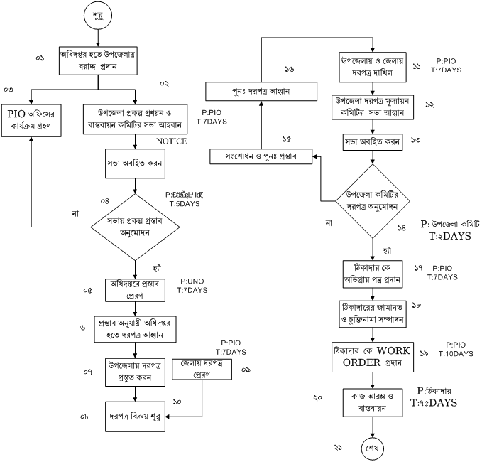
বার্ষিক উন্নয়ন কর্মসূচীর আওতায় সেতু কালভার্ট নির্মাণ দেখুন
দেখছেন ১ থেকে ৬ পর্যন্ত, মোট ৬ এন্ট্রি

এক্সেসিবিলিটি

স্ক্রিন রিডার ডাউনলোড করুন